| 索 引 号 | 主题分类 | 劳动、人事、监察 \ 劳动就业 | |
| 发布机构 | 自治区人民政府办公厅 | 文 号 | 内政办发〔2021〕69号 |
| 成文日期 | 2021-11-09 |
各盟行政公署、市人民政府,各旗县人民政府,自治区各委、办、厅、局,各大企业、事业单位:
根据我区经济社会发展和职工工资水平增长等情况,经人力资源和社会保障部核准,自治区人民政府决定调整全区最低工资标准和非全日制工作小时最低工资标准。现将有关事宜通知如下:
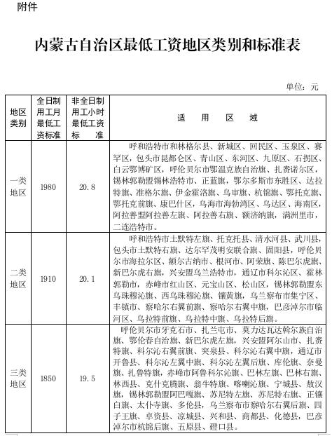
一、调整最低工资标准地区类别。全区最低工资标准地区类别由现行的四类地区调整为三类地区。根据全区各地经济社会发展、城镇单位职工平均工资和城镇居民人均可支配收入等情况,对旗县(市、区)最低工资标准地区类别进行重新调整划分。地区类别和适用标准详见附件。
二、提高最低工资标准。调整后的全日制劳动者月最低工资标准,一类地区1980元、二类地区1910元、三类地区1850元;非全日制工作小时最低工资标准,一类地区20.8元、二类地区20.1元、三类地区19.5元。
三、最低工资标准,包含基本养老保险金、医疗保险金、失业保险金和住房公积金的个人缴纳部分;不包含延长工作时间工资,中班、夜班、高温、低温、井下、有毒有害等特殊条件下的津贴,法律、法规和国家规定的劳动者福利待遇等。
四、全日制就业劳动者在提供正常劳动的情况下,用人单位应按不低于调整后的最低工资标准支付其工资;非全日制就业的劳动者,用人单位支付的货币工资不得低于小时最低工资标准。单位依法缴纳的社会保险费和住房公积金,用人单位应按规定另行支付。凡实行最低工资标准的用人单位,应及时在劳动用工网上备案系统填报。
五、调整后的最低工资标准和非全日制工作小时最低工资标准自2021年12月1日起执行。原《内蒙古自治区人民政府办公厅关于调整自治区最低工资标准及非全日制工作小时最低工资标准的通知》(内政办发〔2017〕135号)文件同时废止。
附件:内蒙古自治区最低工资地区类别和标准表
2021年11月9日
(此件公开发布)

联系电话:0471-4865916(仅受理网站建设维护相关事宜) 关于防范仿冒网站风险的提示 网站改版试运行(发现不足之处,欢迎及时反馈) 网站支持
ipv6
回到顶部
| 索 引 号 | |
|---|---|
| 主题分类 | 劳动、人事、监察 \ 劳动就业 |
| 发布机构 | 自治区人民政府办公厅 |
| 文 号 | 内政办发〔2021〕69号 |
| 成文日期 | 2021-11-09 |
各盟行政公署、市人民政府,各旗县人民政府,自治区各委、办、厅、局,各大企业、事业单位:
根据我区经济社会发展和职工工资水平增长等情况,经人力资源和社会保障部核准,自治区人民政府决定调整全区最低工资标准和非全日制工作小时最低工资标准。现将有关事宜通知如下:
一、调整最低工资标准地区类别。全区最低工资标准地区类别由现行的四类地区调整为三类地区。根据全区各地经济社会发展、城镇单位职工平均工资和城镇居民人均可支配收入等情况,对旗县(市、区)最低工资标准地区类别进行重新调整划分。地区类别和适用标准详见附件。
二、提高最低工资标准。调整后的全日制劳动者月最低工资标准,一类地区1980元、二类地区1910元、三类地区1850元;非全日制工作小时最低工资标准,一类地区20.8元、二类地区20.1元、三类地区19.5元。
三、最低工资标准,包含基本养老保险金、医疗保险金、失业保险金和住房公积金的个人缴纳部分;不包含延长工作时间工资,中班、夜班、高温、低温、井下、有毒有害等特殊条件下的津贴,法律、法规和国家规定的劳动者福利待遇等。
四、全日制就业劳动者在提供正常劳动的情况下,用人单位应按不低于调整后的最低工资标准支付其工资;非全日制就业的劳动者,用人单位支付的货币工资不得低于小时最低工资标准。单位依法缴纳的社会保险费和住房公积金,用人单位应按规定另行支付。凡实行最低工资标准的用人单位,应及时在劳动用工网上备案系统填报。
五、调整后的最低工资标准和非全日制工作小时最低工资标准自2021年12月1日起执行。原《内蒙古自治区人民政府办公厅关于调整自治区最低工资标准及非全日制工作小时最低工资标准的通知》(内政办发〔2017〕135号)文件同时废止。
附件:内蒙古自治区最低工资地区类别和标准表
2021年11月9日
(此件公开发布)

| 索 引 号 | 1115000001151201XD/2021-67135 | 主题分类 | 劳动、人事、监察 \ 劳动就业 |
| 发布机构 | 自治区人民政府办公厅 | 文 号 | 内政办发〔2021〕69号 |
| 成文日期 | 2021-11-09 |
| 索 引 号 | 1115000001151201XD/2021-67135 |
| 主题分类 | 劳动、人事、监察 \ 劳动就业 |
| 发布机构 | 自治区人民政府办公厅 |
| 文 号 | 内政办发〔2021〕69号 |
| 成文日期 | 2021-11-09 |
各盟行政公署、市人民政府,各旗县人民政府,自治区各委、办、厅、局,各大企业、事业单位:
根据我区经济社会发展和职工工资水平增长等情况,经人力资源和社会保障部核准,自治区人民政府决定调整全区最低工资标准和非全日制工作小时最低工资标准。现将有关事宜通知如下:
一、调整最低工资标准地区类别。全区最低工资标准地区类别由现行的四类地区调整为三类地区。根据全区各地经济社会发展、城镇单位职工平均工资和城镇居民人均可支配收入等情况,对旗县(市、区)最低工资标准地区类别进行重新调整划分。地区类别和适用标准详见附件。
二、提高最低工资标准。调整后的全日制劳动者月最低工资标准,一类地区1980元、二类地区1910元、三类地区1850元;非全日制工作小时最低工资标准,一类地区20.8元、二类地区20.1元、三类地区19.5元。
三、最低工资标准,包含基本养老保险金、医疗保险金、失业保险金和住房公积金的个人缴纳部分;不包含延长工作时间工资,中班、夜班、高温、低温、井下、有毒有害等特殊条件下的津贴,法律、法规和国家规定的劳动者福利待遇等。
四、全日制就业劳动者在提供正常劳动的情况下,用人单位应按不低于调整后的最低工资标准支付其工资;非全日制就业的劳动者,用人单位支付的货币工资不得低于小时最低工资标准。单位依法缴纳的社会保险费和住房公积金,用人单位应按规定另行支付。凡实行最低工资标准的用人单位,应及时在劳动用工网上备案系统填报。
五、调整后的最低工资标准和非全日制工作小时最低工资标准自2021年12月1日起执行。原《内蒙古自治区人民政府办公厅关于调整自治区最低工资标准及非全日制工作小时最低工资标准的通知》(内政办发〔2017〕135号)文件同时废止。
附件:内蒙古自治区最低工资地区类别和标准表
2021年11月9日
(此件公开发布)

主办单位:内蒙古自治区人民政府主办 承办单位:内蒙古自治区人民政府办公厅承办
蒙ICP备05000248号
蒙公网安备15010502000333 政府网站标识码:1500000001
本网站发布的所有信息均不收取任何费用如遇到任何以本网站名义收取费用的情况请向自治区政府办公厅纪检部门举报
是否“确认”跳转到登录页?